Τονική ακοομετρία (Ακοόγραμμα)
Εισαγωγή
Πρόκειται για εξέταση που έχει ως στόχο την αναζήτηση του ουδού αντίληψης καθαρών τόνων διαφόρων συχνοτήτων (ουδός ακοής). Έτσι, προσδιορίζεται η ακουστική ικανότητα του εξεταζόμενου.
Μονάδα μέτρησης έντασης ήχου
Η ηχητική πίεση μετριέται σε μικροπασκάλ (μPa). Έχει καθιερωθεί όμως σε διεθνές επίπεδο η χρησιμοποίηση της κλίμακας decibel (dB). Πρόκειται για λογαριθμική κλίμακα, κατά την οποία ο διπλασιασμός της πίεσης του ήχου αντιστοιχεί σε αύξηση της έντασης κατά 6 dB. Το dB είναι σχετική τιμή, που δηλώνει τη σχέση μίας ηχητικής πίεσης προς μία άλλη. Ως σημείο αναφοράς για το ανθρώπινο αυτί λαμβάνεται ο ουδός ακοής σε συχνότητα 1000 Hz. Για να γίνει αντιληπτός ο ήχος στη συχνότητα αυτή από ένα άτομο με φυσιολογική ακοή, απαιτείται ελάχιστη ηχητική πίεση 20 μPa. Η τιμή αυτή είναι σε κλίμακα dB SPL (Sound Pressure Lever) με την οποία μετριέται η απόλυτη ηχητική πίεση. Για λόγους απλούστευσης όμως, καθώς και για την καλύτερη γραφική απεικόνιση του ουδού ακοής, η μέτρηση που χρησιμοποιούμε κλινικά είναι σε κλίμακα db HL (Hearing Level), η οποία αντιστοιχεί στην υποκειμενική ένταση του ήχου κατά την οποία αυτός γίνεται αντιληπτός.
Ουδός ακοής
Συχνά συμπεραίνουμε πως κάποιος πάσχει από βαρηκοΐα επειδή χρειάζεται να μιλήσουμε δυνατότερα από το φυσιολογικό, προκειμένου να μας ακούσει. Αν και με τον τρόπο αυτό δεν μπορούμε απόλυτα να αξιολογήσουμε το επίπεδο βαρηκοΐας του ανθρώπου αυτού, είναι δυνατή μία εκτίμηση της βαρηκοΐας του βάσει του πόσο δυνατά πρέπει να μιλήσουμε για να μας ακούσει. Συνεπώς, μπορούμε να ποσοτικοποιήσουμε τον βαθμό απώλειας ακοής του βαρήκοου, με βάση την ένταση του ακουστικού ερεθίσματος που απαιτείται, ώστε ο εξεταζόμενος να ανταποκριθεί.
Η μικρότερη ένταση ήχου που απαιτείται από κάποιον άνθρωπο για να αντιληφθεί την παρουσία του ήχου, ονομάζεται ουδός του ήχου αυτού. Στην κλινική πράξη, ορίζουμε τον ουδό του ήχου, ως την ελάχιστη ένταση που πρέπει να έχει ένας ήχος, ώστε ο εξεταζόμενος να αντιδράσει σε αυτόν στο 50% των περιπτώσεων.
Οι ήχοι που χρησιμοποιούνται για να εξετάσουν την ακοή ενός ατόμου θα πρέπει να προσδιορίζονται καθαρά, ώστε οι ουδοί ήχου που προκύπτουν από την εξέταση να είναι ακριβείς και επαναλήψιμοι. Οι ήχοι που χρησιμοποιούμε για τον προσδιορισμό του ουδού ακοής είναι καθαροί τόνοι, διαφορετικών συχνοτήτων. Η φυσιολογική ουδός ακοής σε κάθε συχνότητα είναι 0 db HL. Έτσι, ένα άτομο έχει φυσιολογική ακοή, όταν ο ουδός ακοής του σε κάθε συχνότητα είναι κοντά στο φυσιολογικό (0 dB HL), ενώ παρουσιάζει βαρηκοΐα, εάν απαιτείται μεγαλύτερη ένταση ήχου προκειμένου να ακούσει. Ο βαθμός βαρηκοΐα εκφράζεται με το πόσα decibel πάνω από 0 db HL απαιτούνται προκειμένου να επιτευχθεί ο ουδός ακοής του.
Πριν την εξέταση
Πρέπει να τονιστεί πως το τονικό ακοόγραμμα είναι μία υποκειμενική εξέταση και ο εξεταστής στηρίζεται στις απαντήσεις του εξεταζόμενου για την επιτυχή διενέργεια της εξέτασης. Συνεπώς, απαιτούνται αξιόπιστες απαντήσεις από τον εξεταζόμενο προκειμένου να έχουμε μία αξιόπιστη εξέταση. Είναι λοιπόν σημαντικό ο εξεταζόμενος να κατανοήσει το τι πρέπει να κάνει και να νιώθει άνετα στο χώρο που γίνεται η εξέταση. Διάφοροι παράγοντες, σχετιζόμενοι με τον ασθενή, επηρεάζουν την ποιότητα της εξέτασης και πρέπει να λαμβάνονται υπόψιν. Τέτοιοι είναι η ηλικία, ο βαθμός βαρηκοΐας, οι γλωσσικές ικανότητες και τα προβλήματα επικοινωνίας (σχετιζόμενα ή μη με τη βαρηκοΐα). Σημαντικές δυσκολίες ως προς την επικοινωνία πρέπει να καταγράφονται, καθώς είναι πιθανό να επηρεάσουν το αποτέλεσμα της εξέτασης. Αν η εξέταση γίνεται σε ηχομονωμένο θάλαμο, αυτό δεν θα είναι εφικτό, αν ο εξεταζόμενος είναι κλειστοφοβικός. Στην περίπτωση αυτή, θα πρέπει το περιβάλλον της εξέτασης να τροποποιηθεί (π.χ. η εξέταση να γίνει με ανοιχτή την πόρτα του θαλάμου), ώστε ο ασθενής να μην βρεθεί σε δύσκολη θέση. Τέτοια τροποποίηση όμως του περιβάλλοντος πρέπει να τεκμηριωθεί πάνω στο ακοόγραμμα και να ληφθεί υπόψιν κατά την αξιολόγηση της εξέτασης.
Τυπικά, οι ασθενείς θα πρέπει να ερωτώνται για δύο πιθανές καταστάσεις που μπορεί θεωρητικά να επηρεάσουν τους ουδούς ακοής τους:
- Έκθεση σε δυνατό θόρυβο, τις τελευταίες 24 ώρες: στην περίπτωση αυτή η εξέταση πρέπει να επαναληφθεί, καθώς οι ουδοί ακοής μπορούν παροδικά να επηρεαστούν.
- Εμβοές: στην περίπτωση αυτή ζητείται από τον ασθενή να αγνοήσει τις εμβοές του όσο περισσότερο μπορεί. Ο εξεταστής μπορεί να χρησιμοποιήσει διαφορετικό ήχο σαν ερέθισμα (παλμικό τόνο ή τρίζοντα - warble) αντί του συνεχούς τόνου, ώστε ο εξεταζόμενος να μπορεί να ξεχωρίσει το ερέθισμα από τις εμβοές του. Συχνότητες στις οποίες έγινε τροποποίηση του πρωτοκόλλου θα πρέπει επίσης να σημειωθούν στο ακοόγραμμα.
Οι εξεταζόμενοι θα πρέπει επίσης να ερωτώνται αν ένα από τα δύο αυτιά τους ακούει καλύτερα, καθώς συστείνεται η εξέταση να ξεκινά από το καλύτερο αυτί.
Είναι σημαντικό να προηγείται η ωτομικροσκόπηση του ακοογράμματος, δηλαδή η εξέταση του αυτιού με μικροσκόπιο. Έτσι, μπορεί για παράδειγμα να αφαιρεθεί κερί που μπορεί να αποφράσσει το αυτί και να διαπιστωθεί η παρουσία φλεγμονών ή ανατομικών παραλλαγών (π.χ. στενός έξω ακουστικός πόρος), που επιτάσσουν τη χρήση ενδοωτιαίων ακουστικών.
Οδηγίες προς τον ασθενή
Προτού ξεκινήσει η εξέταση είναι καλό να δίνονται στον ασθενή συγκεκριμένες και ξεκάθαρες οδηγίες. Παράδειγμα οδηγιών ακολουθεί:
- Η λογική της εξέτασης είναι να εντοπίσουμε την ελάχιστη ένταση ήχου που ακούτε σε κάθε συχνότητα.
- Θα ακούτε τους ήχους μέσω των ακουστικών που έχετε φορέσει.
- Θα ακούσετε πολλούς διαφορετικούς τόνους κατά την εξέταση, αυτοί όμως θα παρουσιάζονται διαδοχικά και ξεχωριστά (ένας ένας) και όχι όλοι μαζί.
- Κάποιοι ήχοι θα είναι δυνατοί, οι περισσότεροι όμως θα είναι πολύ σιγανοί και κάποιους από αυτούς δεν θα μπορέσετε να τους ακούσετε.
- Αυτό που πρέπει να κάνετε είναι να πατήσετε το κουμπί που σας έχει δοθεί μόλις ακούσετε κάποιον ήχο, ακόμα και αν αυτός ο ήχος είναι μόλις αισθητός. Έτσι, ενημερώνεται ο εξεταστής, πως έχετε ακούσει τον ήχο και έτσι μπορεί να σας δώσει τον επόμενο.
- Κρατήστε πατημένο το κουμπί, για όσο χρόνο ακούγεται ο ήχος.
- Αφήστε το κουμπί μόλις σταματήσει να ακούγεται ο ήχος.
- Ενημερώστε μας αν η εξέταση σας προκαλεί δυσφορία
- Έχετε ερωτήσεις;
Μέτρηση αέρινης αγωγής
Χρησιμοποιούνται ακουστικά κεφαλής ή ενδοωτιαία ακουστικά για τη χορήγηση των καθαρών τόνων. Συνήθως τα ακουστικά κεφαλής είναι πιο εύχρηστα και βολικά. Τυχόν αξεσουάρ του ασθενούς απομακρύνονται, αν επηρεάζουν την καλή εφαρμογή των ακουστικών (σκουλαρίκια, γυαλιά, στέκες, κοκαλάκια κλπ.). Επίσης, αφαιρούνται ακουστικά βαρηκοΐας που μπορεί να φορά ο ασθενής. Ο ασθενής δεν θα πρέπει να μασάει τσίχλα ή να τρώει κατά τη διάρκεια της εξέτασης. Θα πρέπει επίσης να ελεγχθεί αν τα ακουστικά αποφράσσουν τον έξω ακουστικό πόρο, κατά την εφαρμογή τους. Αν συμβαίνει κάτι τέτοιο, θα πρέπει να υπάρχουν διαθέσιμα προς χρήση ενδοωτιαία ακουστικά. Καλό είναι τα ακουστικά να τοποθετούνται από τον εξεταστή και όχι τον εξεταζόμενο, ώστε να ελέγχεται η σωστή εφαρμογή.
Μέτρηση οστέινης αγωγής
Η οστέινη αγωγή εξετάζεται με τη χρήση ενός οστεόφωνου, το οποίο τοποθετείται στη μαστοειδή και παράγει δόνηση, που μεταφέρεται μέσω του οστού του κρανίου στον κοχλία, όπου γίνεται αντιληπτή ως ήχος. Πριν την τοποθέτηση του οστεόφωνου, ο εξεταστής ελέγχει την περιοχή τοποθέτησης για τυχόν προβλήματα που μπορεί να εμποδίσουν την καλή εφαρμογή, όπως μαλλιά, λιπαρό δέρμα ή στενή μαστοειδής απόφυση. Τυχόν αξεσουάρ του ασθενούς απομακρύνονται, αν εμποδίζουν την καλή εφαρμογή (σκουλαρίκια, γυαλιά, στέκες, κοκαλάκια κλπ.). Επίσης, αφαιρούνται τα ακουστικά βαρηκοΐας. Από τον ασθενή ζητείται να παραμείνει ακίνητος κατά τη διάρκεια της εξέτασης και να μην μιλάει. Επίσης, ζητείται από τον ασθενή να ενημερώσει τον εξεταστή, αν νιώσει πως το οστεόφωνο μετακινήθηκε από τη θέση του.
Μέτρηση ουδών ακοής
Κατά τον προσδιορισμό του ουδού ακοής, η παρουσίαση του ερεθίσματος στον εξεταζόμενο γίνεται μέσω ειδικού μηχανήματος που λέγεται ακοογράφος και έχει τη δυνατότητα παραγωγής καθαρών τόνων διαφόρων συχνοτήτων και εντάσεων. Οι τόνοι αυτοί μεταφέρονται στον ασθενή μέσω ακουστικών, για την εξέταση της αέρινης αγωγής και με οστεόφωνο που τοποθετείται στη μαστοειδή, για την εξέταση της οστέινης αγωγής.
Ο ασθενής ανταποκρίνεται στα ηχητικά ερεθίσματα πατώντας ένα κουμπί ή σηκώνοντας το χέρι του. Κάθε φορά που πατιέται το κουμπί, ανάβει μία φωτεινή ένδειξη στο πάνελ του ακοογράφου, έτσι ώστε ο εξεταστής να ενημερωθεί πως ο εξεταζόμενος άκουσε τον ήχο που του δόθηκε.
Για τη μέτρηση της αέρινης αγωγής, η εξέταση ξεκινά από το καλύτερο αυτί και μετριέται ο ουδός ακοής σε καθαρούς τόνους, για κάθε συχνότητα. Παραδοσιακά, η σειρά που παρουσιάζονται οι καθαροί τόνοι είναι : 1000 Hz, 2000 Hz, 4000 Hz, 8000 Hz, 500 Hz και 250 Hz και αντιστοιχούν σε οκτάβες. Ενδιάμεσες συχνότητες μετρούνται όταν υπάρχει διαφορά μεγαλύτερη από 20 dB μεταξύ δύο συνεχόμενων συχνοτήτων. Στη συνέχεια επανελέγχεται ο ουδός ακοής στα 1000 Hz. Εάν η διαφορά είναι της τάξης των 5 dB, κρατάμε τον χαμηλότερο ουδό. Αν υπάρχει μεγαλύτερη διαφορά, είναι απαραίτητο να ελέγξουμε αν ο εξεταζόμενος έχε καταλάβει σωστά τη διαδικασία, αν τα ακουστικά έχουν τοποθετηθεί σωστά, αν το κουμπί απάντησης δουλεύει σωστά και άλλες παραμέτρους που μπορεί να αλλοιώνουν τα αποτελέσματα. Αφού εξετάσουμε το πρώτο αυτί, προχωράμε στο δεύτερο. Δεν απαιτείται επανεξέταση του δεύτερου αυτιού στα 1000 Hz, αν δεν υπήρχε σημαντική διαφορά μεταξύ αρχικής εξέτασης και επανεξέτασης του πρώτου αυτιού.
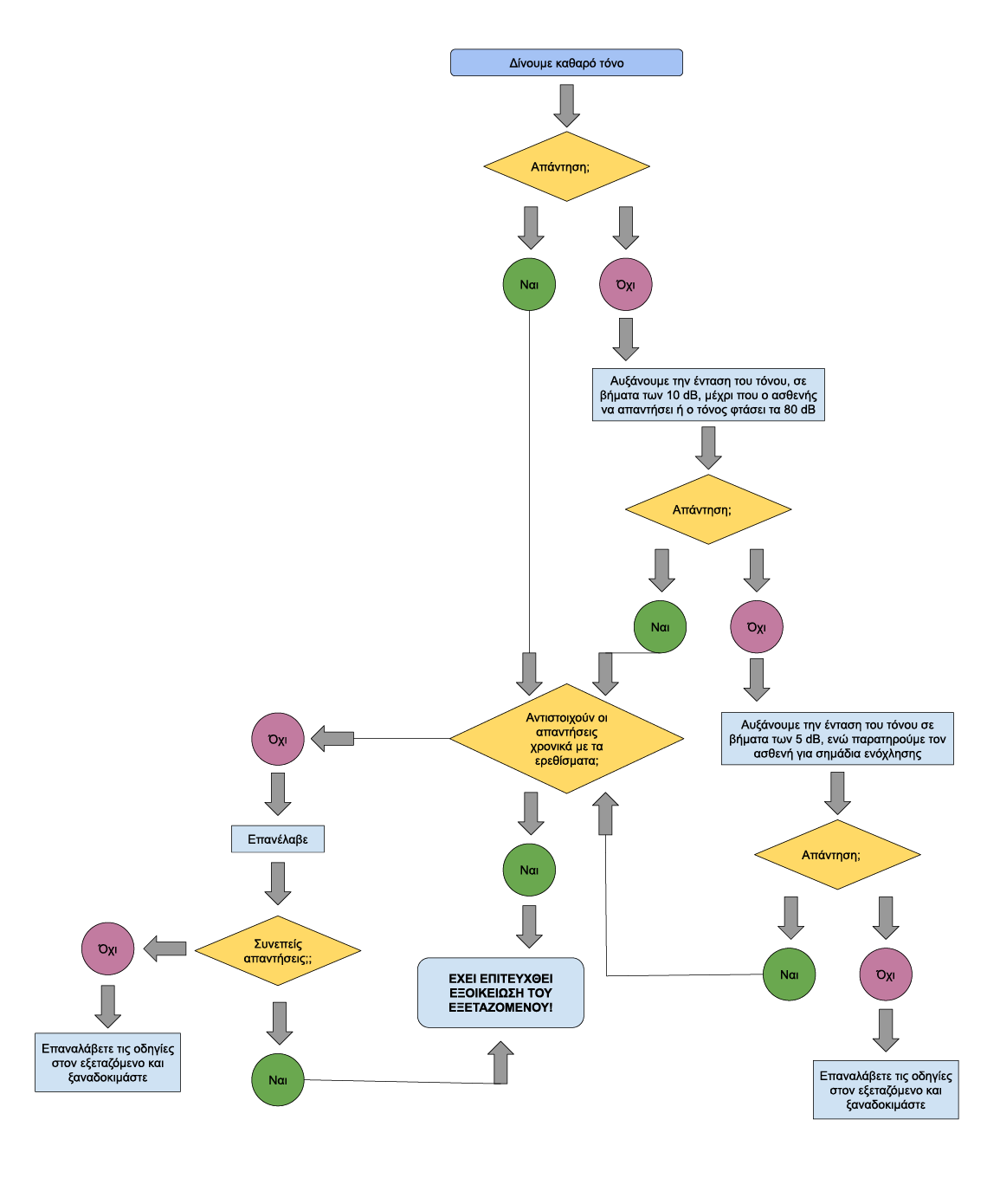
Της εξέτασης προηγείται μία διαδικασία εξοικείωσης του εξεταζόμενου με αυτό που θα ακολουθήσει, ώστε να βεβαιωθούμε πως έχει αντιληφθεί τις οδηγίες και οι απαντήσεις που δίνει είναι αξιόπιστες. Ο αλγόριθμος της διαδικασίας αυτής απεικονίζεται στο ακόλουθο σχήμα:

Κατά την εξέταση χορηγούμε αρχικά καθαρό τόνο σε τέτοια ένταση που να ακούγεται ευκρινώς από τον εξεταζόμενο και στη συνέχεια μειώνουμε την ένταση, σε βήματα των 10 dB, μέχρι που το ερέθισμα να μην είναι ακουστό. Όταν συμβεί αυτό, αυξάνουμε την ένταση σε βήματα των 5 dB, μέχρι που ο τόνος να γίνει και πάλι ακουστός. Το σημείο αυτό αντιστοιχεί στον ουδό ακοής για τη συγκεκριμένη συχνότητα. Η διάρκεια του σήματος είναι 1 έως 3 δευτερόλεπτα. Για να είναι αξιόπιστη η εξέταση, απαιτούνται απρόβλεπτες και μεταβαλλόμενες, ως προς τη διάρκειά τους, διακοπές, από 1 έως 5 δευτερόλεπτα, μεταξύ των ηχητικών ερεθισμάτων. Αν υπάρχει ρυθμικότητα στη χορήγηση των τόνων, ο ασθενείς δίνουν αυτόματα απαντήσεις σε τακτά χρονικά διαστήματα, ακόμα και απουσία ήχου.
Μετά τον έλεγχο της αέρινης αγωγής, ακολουθεί ο έλεγχος της οστέινης, αν αυτό είναι απαραίτητο. Οι συχνότητες που εξετάζονται συνήθως είναι από 250 έως 4000 Hz, ενώ δεν απαιτείται επανέλεγχος στα 1000 Hz. Η μέτρηση της αέρινης αγωγιμότητας είναι η βασική εξέταση για την αξιολόγηση της ακοής των εξεταζόμενων. Η μέτρηση της οστέινης αγωγής παρέχει πληροφορίες ως προς το είδος της βαρηκοΐας του εξεταζόμενου.
Ηχοκάλυψη (masking)
Στην περίπτωση που η ακοή είναι χειρότερη στη μία πλευρά, όταν χορηγείται στη πλευρά αυτή ήχος υψηλής έντασης, υπάρχει περίπτωση να γίνει αντιληπτός από το άλλο αυτί, το μη εξεταζόμενο δηλαδή. Στην περίπτωση αυτή, η μετάδοση του ήχου στο μη εξεταζόμενο αυτί γίνεται διαμέσου των οστών του κρανίου και μπορεί να επηρεάσει τη μέτρηση της ακοής στο χειρότερο αυτί. Για να αποφευχθεί το φαινόμενο αυτό, χρησιμοποιούμε ηχοκάλυψη, χορηγούμε δηλαδή στο μη εξεταζόμενο αυτί ήχο, όταν η εκτιμούμε πως η διαφορά ακοής μεταξύ των δύο αυτιών είναι άνω των 40 dB. Αυτό ισχύει για τη μέτρηση της αέρινης αγωγής. Κατά τη μέτρηση της οστέινης αγωγής, διεγείρονται εξίσου οι κοχλίες και στις δύο πλευρές, συνεπώς συνιστάται να χρησιμοποιείται ηχοκάληψη στο μη εξεταζόμενο αυτί, όποτε μετριέται η οστέινη αγωγή.
Τονικό ακοόγραμμα
Τα αποτελέσματα της τονικής ακοομετρίας καταγράφονται στο τονικό ακοόγραμμα. Πρόκειται για ένα γράφημα, όπου απεικονίζονται οι ουδοί ακοής ανά συχνότητα, σε κάθε αυτί.
Στον οριζόντιο άξονα απεικονίζονται οι συχνότητες του ήχου σε Hz ή kHz, ενώ στον κάθετο άξονα η ένταση του ήχου σε dB HL, όπου όπως αναφέρθηκε, η τιμή 0 dB HL αντιστοιχεί σε κάθε συχνότητα, στον μέσο ουδό ακοής ενός νεαρού ατόμου με φυσιολογική ακοή. Ο x άξονας είναι λογαριθμικός. Εδώ αναπαριστώνται συχνότητες από 125 έως 8000 Hz. Πρόκειται για τις συχνότητες που συνήθως ελέγχουμε και αντιστοιχούν στις συχνότητες που χρησιμοποιούμε όταν μιλάμε, αλλά και σε συνήθεις ήχους του περιβάλλοντος. Στον y άξονα αναπαριστάται η ένταση του ήχου από -10 έως 120 dB HL. Οι αρνητικοί αριθμοί σημαίνουν πως η ακοή που μετριέται είναι καλύτερη από τον μέσο όρο.
Στην ακόλουθη εικόνα απεικονίζεται ένα τονικό ακοόγραμμα. Χρησιμοποιούνται διαφορετικά σύμβολα για το δεξιό και το αριστερό αυτί. Η αέρινη αγωγή συμβολίζεται με κόκκινους κύκλους για το δεξιό αυτί και μπλε x για το αριστερό. Η οστέινη αγωγή αναπαριστάται με πράσινες αγκύλες που έχουν διαφορετική φορά, ανάλογα με το αυτί που εξετάζεται. Οι ουδοί ακοής ενώνονται με μία συνεχόμενη γραμμή σχηματίζοντας καμπύλες.

Ερμηνεία του ακοογράμματος
Η βαρύτητα της βαρηκοΐας περιγράφεται από το βαθμό βαρηκοΐας: ήπια, μέτρια, μεγάλη, σοβαρή. Ο βαθμός βαρηκοΐας περιλαμβάνει εύρος τιμών στο οποίο εμπίπτει ο μέσος ουδός ακοής για όλες τις συχνότητες.
- Ήπια: 21-40 dB HL
- Μέτρια: 41-70 dB HL
- Μεγάλη: 71-95 dB HL
- Σοβαρή: άνω των 96 dB HL

Η ταξινόμηση σε βαθμούς βαρηκοΐας προέκυψε από την ανάγκη για έναν απλό τρόπο περιγραφής της βαρύτητας της νόσου μεταξύ επαγγελματιών υγείας, αλλά και από τον επαγγελματία υγείας προς τον ασθενή. Παρόλα αυτά, για διάφορους λόγους, δεν περιγράφουν με ακρίβεια τις επιπτώσεις της βαρηκοΐας στον πάσχοντα. Πρώτον, η βαρηκοΐα συχνά επιδρά άνισα στις διαφορετικές συχνότητες ακοής. Στα 2 παραδείγματα που ακολουθούν, ο μέσος ουδός ακοής είναι ο ίδιος (60 dB HL), αλλά οι καμπύλες των δύο ακοογραμμάτων διαφέρουν σημαντικά.

Οι λειτουργικές επιπτώσεις της βαρηκοΐας στα 2 παραδείγματα διαφέρουν επίσης σημαντικά. Τα παραδείγματα αυτά, αποτελούν συνήθη ευρήματα, στην κλινική πράξη και δείχνουν πόσο ανεπαρκής είναι η ταξινόμηση της βαρηκοΐας σε βαθμούς, βάσει του μέσου ουδού ακοής ανά συχνότητα.
Πρέπει επίσης να σημειωθεί, πως ακόμα και σε ασθενείς που η καμπύλη του ακοογράμματος έχει παρόμοια διαμόρφωση, υπάρχει πιθανότητα, οι επιπτώσεις στην ικανότητά τους για επικοινωνία και στην ποιότητα της ζωής τους, να είναι πολύ διαφορετικές. Το τονικό ακοόγραμμα τέλος, δεν μπορεί να αξιολογήσει παράγοντες, όπως την παρουσία επιπρόσθετων αισθητηριακών ελλείψεων, τη χρήση ακουστικών βαρηκοΐας, την ικανότητα χειλεοανάγνωσης, τις γνωστικές ικανότητες και την παρουσία υποστηρικτικού στενού περιβάλλοντος.
Είδη βαρηκοΐας
Υπάρχουν γενικά 4 διαφορετικά είδη βαρηκοΐας: αγωγιμότητας, νευροαισθητήριος, μικτού τύπου και ακουστική νευροπάθεια.
Βαρηκοΐα αγωγιμότητας και μικτού τύπου
Μία βαρηκοΐα χαρακτηρίζεται αγωγιμότητας, όταν υπάρχει διαφορά 10 dB, ανάμεσα στην αέρινη και την οστέινη αγωγιμότητα, σε κάθε συχνότητα. Στην περίπτωση της βαρηκοΐας αγωγιμότητας, η οστέινη αγωγιμότητα βρίσκεται σε φυσιολογικά επίπεδα (έως 20 dB HL). Εάν η οστέινη αγωγιμότητα ξεπεράσει τα 20 dB HL τότε η βαρηκοΐα χαρακτηρίζεται μικτού τύπου. Η βαρηκοΐα αγωγιμότητας συμβαίνει όταν υπάρχει διαταραχή στον μηχανισμό αγωγής του ήχου, στο έξω ή στο μέσο ους. Για παράδειγμα, διαταραχές της τυμπανικής μεμβράνης, των ακουστικών οσταρίων ή συλλογή υγρού στο μέσο ους, δημιουργούν βαρηκοΐα αγωγιμότητας. Το μέγιστο πιθανό εύρος βαρηκοΐας αγωγιμότητας είναι 60 dB HL. Να σημειωθεί πως υπάρχουν πολλές φαρμακευτικές ή και χειρουργικές θεραπείες διαθέσιμες ανάλογα πάντα με τη φύση του αιτίου που προκαλεί τη βαρηκοΐα αγωγιμότητας. Η βαρηκοΐα αγωγιμότητας διορθώνεται επίσης αποτελεσματικά με τη βοήθεια ακουστικού βαρηκοΐας.
Νευροαισθητήριος βαρηκοΐα και ακουστική νευροπάθεια
Η νευροαισθητήριος βαρηκοΐα προκύπτει από βλάβη του κοχλία και/ή των νευρικών οδών που ξεκινούν από τον κοχλία (ακουστικό νεύρο). Το μέγεθος της νευροαισθητηρίου βαρηκοΐας μπορεί να είναι από ελάχιστο έως πλήρη απώλεια ακοής και συνήθως είναι μόνιμη. Αντίθετα, στην ακουστική νευροπάθεια υπάρχει διαταραχή του συγχρονισμού των νευρικών σημάτων ή μείωσή τους, δημιουργώντας διακυμάνσεις και διαστρέβλωση στην αντίληψη της ομιλίας.
Στην περίπτωση της νευροαισθητηρίου βαρηκοΐας, η διαφορά μεταξύ αέρινης και οστέινης αγωγής είναι όχι μεγαλύτερη από 10 dB. Θα πρέπει κανείς να λάβει υπόψιν, πως στην περίπτωση μεγάλης και σοβαρής βαρηκοΐας, κατά την εξέταση χαμηλών συχνοτήτων της οστέινης αγωγής, ο ασθενής μπορεί να αντιλαμβάνεται τη δόνηση και όχι τον ήχο.
Οι δυνατότητες φαρμακευτικής ή χειρουργικής θεραπείας είναι περιορισμένες. Συχνά, η μόνη επιλογή που έχουν οι πάσχοντες είναι η χρήση ακουστικών βαρηκοΐας ή εμφυτεύσιμων συσκευών.